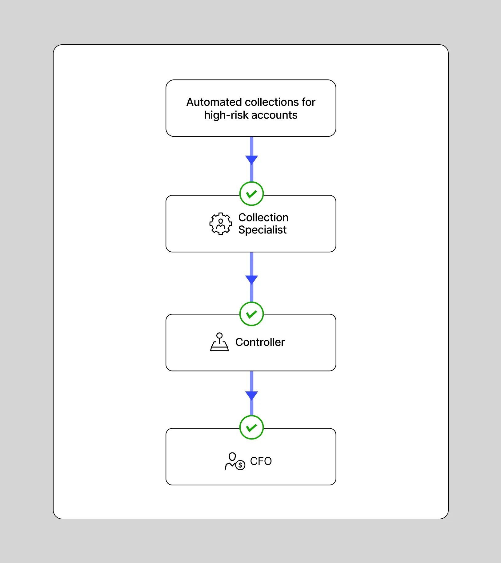
Automated Workflows that do the heavy lifting for you, round the clock
Design and customise automated workflows tailored to your enterprise finance needs, with human approvals baked in. Set them to run on autopilot and let the heavy lifting happen on auto pilot.
Bluecopa reconciliation automation has reduced 95% of manual efforts. With real-time cash flow visibility, we've optimized cash management for accelerated business growth.
When reconciliation runs on autopilot, finance teams can shift their focus from chasing data to driving strategy. Real-time accuracy fuels better forecasts, smarter cash management, and confident decision-making across the business.
Metric
Reconciliation cycle time
Month-end close
Unapplied cash
Audit prep time
Before Automation
3–5 days
10–12 days
High
Weeks
After Automation
Same-day
3–5 days
Near zero
Hours
Future-proof your finance operations, today.
Automate complex finance processes and systems. Accelerate decisions with Bluecopa's Al-powered, real-time insights.